K+K FXE是一种多通道高分辨率相位和频率计数器,它测量最多24个通道相对于公共参考信号(10MHz)的相位,同步且无停滞时间。单次测量的分辨率为12.2ps,输入频率范围为4kHz至130MHz,测量速率为1k sample/s。
K+K FXE 产品图片
一个K+K FXE系统由多达6个FXE测量卡组成,这些测量卡可以串联,每个测量卡为4个独立通道提供各自输入信号的相位。这里,“相位”指的是快速且持续增长的绝对值,而不是相对于参考信号的某些相位偏移。
FXE测量卡 产品图片
根据测量的相位值,可以计算输入信号的频率。此外,可以容易地确定不同信道之间的频率比,或者某些被测器件的输出信号相对于输入信号的一些缓慢变化的相位漂移。
通过长期测量和特殊的数学函数,可以提高测量的精度,例如,使用1s的门时间,获得4E-13的频率分辨率。
测量结果实时可用,因此可用于控制频率发生器的相位。它们由机载微处理器处理,该微处理器通过例如对不同信道之间的相位差进行平均或计算来执行数据缩减。
此外,还包括用于收集、显示和归档测量数据的PC软件。Windows©Dynamic Link Library(DLL)提供所有协议处理和数据恢复功能,为应用程序提供ASCII编码的十进制浮点数,这些数字在所有编程语言下都很容易读取。
对于最高精度的应用,可在主板上安装一个可选的参考相位扰频器K+K SCR,该扰频器在微处理器的控制下与相位平均间隔同步地改变参考10MHz的相位,从而允许对电子器件的系统误差残差进行平均。在安装了K+K SCR的情况下,系统的相位确定噪声本底在1s平均间隔内低至1ps。
每个卡4个独立信道的相位测量,4 kHz。。。130 MHz,最小0dBm
可通过附加卡扩展至最多24个信道
单镜头分辨率:相位:12.2 ps;频率:1.2E-11@1s
平均分辨率:相位:1ps@1s;频率:4E-13@1s
参考时钟:外部10MHz时钟(可选内部OCXO)
测量间隔:1ms至20s
外壳:19“单元
接口:以太网、USB、RS232、CAN
配有评估和可视化软件
提供客户特定的软件适配
FXE-SCR:通过固定相位值或扫过相位范围进行移相
FXE-FDI:具有32个数字输入的扩展卡
FXE-DCP:显示和控制面板
FXE-EPC:嵌入式Windows PC
FXE-SWP:开关电源
K+K FXE-m是FXE精密测量设备的移动版本,用于高分辨率时间、相位和频率测量。FXE-m使用与FXE相同的方法和算法,FXE多年来一直用于监督和控制原子钟和卫星(例如,德国PTB等官方机构)。
K+K FXE-m设备可以集成在本地网络中,支持所有当前使用的接口,如LAN、can、USB、蓝牙等。可提供适用于Windows、Linux、Labview和移动设备(Android)的可视化和协议软件,并可针对客户进行调整。
K+K FXE-m 参考图片
具有最高精度的便携式频率和相位测量
单镜头分辨率:相位:12 ps;频率:10-11@1s
平均分辨率:相位:1ps@1s;频率:3*10-13@1s
参考时钟:外部10MHz时钟(可选内部OCXO)
输入通道:4或8个输入信号,4 kHz。。130 MHz,最小0dBm
基于Android的精密测量设备
高分辨率7英寸触摸屏
接口:LAN、CAN、WLAN、WLAN直连、蓝牙
用于存储协议文件的内部存储卡
双屏选项:无线连接到其他平板电脑或智能手机
众所周知的用户界面,可以安装其他Android应用程序
时间间隔计数器NSZ由K+K开发,用于计算两个输入信号之间的时间差。K+K DNSZ是扩展的级联版本,允许与公共时间基准相比测量多个输入信号。多达8个不同的信号是可能的,时间差的分辨率为50 ps。
这些设备作为单一版本(19英寸插件模块)提供,用于特殊测量应用(例如延迟测量),并作为一个完整的系统K+K ZFM提供。
K+K ZFM集成了多个K+K DNSZ、可选的相应数量的K+K FXE信道以及控制和协议协商单元。它可以用作时钟发生器(典型为1PPS/10MHz)的时间和频率监视器。
NSZ 产品图片
与公共时间基准相比,测量一个或多个脉冲输入信号的时间间隔
多达8个通道的监控系统
模块最多可扩展32个通道
时间分辨率50ps
通过LAN、USB或RS232连接PC
配有控制和可视化软件
可能的特定客户适应
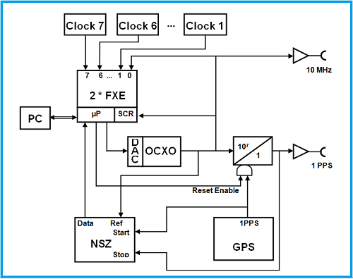
K+K KL-3400是一款时钟发生器,可满足对稳定性和安全性的极端要求。组合几个精密振荡器可以补偿它们的差异并识别出故障振荡器。
KL-3400时钟发生器 产品图片
K+K KL-3400实时软件时钟的目的是基于内置恒温晶体振荡器(OCXO)的短期频率稳定性、一组原子钟的中期频率稳定性以及GPS定时接收机的长期定时精度,提供稳定的时钟信号,即使其中一个时钟发生故障,该时钟仍将在合理的范围内继续其相位跟踪。
与单个原子钟相比,由于在一组多达7个时钟上的系综平均,稳定性得到了提高
自动转向UTC(GPS)
操作员指令的附加相位和/或频率控制
原子钟之间的连续一致性检查
抗时钟故障的鲁棒性
无需中断软件时钟输出信号即可轻松维护时钟
软件时钟时标的主要实现是10MHz输出信号加上从这些10MHz相干导出的1PPS定时输出。作为一种选择,可以根据需要提供额外的输出。
K+K KL-3400实时时钟硬件的所有组件都安装在一个19英寸的框架中,框架宽度为84TE,高度为3HE:
从OCXO产生(至少)10MHz和1PPS的时钟发生器板
两个多通道相位仪表板,最多可用于7个时钟输入通道
用于SWC时间到GPS时间的1PPS测量的时间间隔计数器
A电源
K+K KL-3400实时时钟的硬件由几个板组成,每个板都有一个前面板。可选的附加信号发生器(如5MHz或100MHz)、分配放大器等完成了画面。
使用运行Windows的标准PC作为终端。
KL-3400是在德国联邦物理技术研究院(Physikalisch Technische Bundesanstalt PTB)的支持下开发的,并得到了联邦经济部的财政支持。它由德国Gerlinden Lange Electronic公司发行。
通过控制和平均多达15个原子钟,与单个原子钟相比提高了稳定性
基于UTC(GNSS)或本地实验室时基的自动时标转向
用户命令的附加相位和频率偏移
永久监控所有相连的原子钟
自动删除故障时钟
维护过程中输出信号不中断
通过LAN连接PC
配有控制和可视化软件
可能的特定客户适应
基于K+K FXE的相位测量
时钟测量和OCXO更新率:10 Hz
精密相位差:1.5 ps@100ms
精度频率:1.5E-11@100ms。。1E-15@1小时
内部OCXOs的稳定性:3E-13@1..10s
1Hz时的相位噪声:<-116 dBc/Hz
通过LAN连接PC
K+K GPS6接收机允许为测量设备提供时间和频率基准,具有原子钟(GPS卫星的时钟)的精度和稳定性,而不需要集成真实的原子钟。
GPS 接收器GPS6 产品图片
接收的时间信号由基于OCXO(或铷振荡器)的附加控制电路稳定。以这种方式,可以产生频率参考输出信号,该信号对于短期和长期测量来说非常稳定。
基于这个精确的参考频率,可以产生一个新的改进的、更稳定的1PPS信号,这是许多测量应用所必需的。
测量应用的时间和频率参考
结合集成GPS接收机和OCXO实现稳定
输出:非常稳定的1PPS和10MHz信号
用于短期和长期测量的极高频率稳定性
RS232接口
配有控制和可视化软件
可能的特定客户适应
更多K+K Messtechnik产品信息、需求信息,请联系苏州bb平台体育艾弗森科技有限公司相关销售人员确认,咨询电话:0512-62828421,咨询邮箱:sales@ !
关于我们:
苏州bb平台体育艾弗森科技有限公司是一家专注于光电通信(数字通信、模拟通信、相干通信、量子通信)、光纤传感、量子应用、光学相干断层扫描(OCT)、视觉成像等领域的光电子器件系统集成商。目前于数十家国外知名企业签订代理协议,如iXblue、PicoLAS,WasatchpPotonics,ID-Photonics,WLPhotonics,Innolume,ID-Photonics,Kylia,Alnairlabs,Albisopto,AOS-fiber,Piezomechanik,EOTECH,Agiltron等。我们拥有数千万的现货库存产品:铌酸锂电光调制器、射频放大驱动器、偏压控制器、激光器、SLED光源、激光器驱动、光电二极管、光电探测器等。
更多光电通信、光电探测与接收相关产品信息或解决方案, 请联系我们:
苏州bb平台体育艾弗森科技有限公司
电话:0512-62828421
邮箱: sales@
网址: www.
